AN

IWOQ

14-17 February 2023

Overview

IWOQ is a project aimed at solving the problem of providing insulin-dependent citizens of Ukraine with digital prescriptions online for the purchase or receipt of insulin at pharmacies in their city. I worked on this project as part of a design sprint organized by the service.so team. Over the course of 4 days, our team of 4 people conducted stakeholders and users interviews, created a user journey map, developed a prototype in Figma, and tested it with users.

Problem

People with diabetes must regularly monitor their tests and acquire insulin. Currently, diabetic patients have to make an appointment and come to the clinic to give their blood tests to the doctor. After that, the patient receives a prescription for insulin in either a paper or electronic format (via SMS message), which they can use to obtain insulin at a pharmacy. Depending on the tests and the type of medication, either the government pays 100% or 15% of the cost of insulin.

The IWOQ project has two main goals:

1. Provide automatic transfer of patient analyses to doctors.
2. Create a system to prevent test falsification for full insulin compensation, encouraging healthier lifestyles.

Our goals for the sprint

Analyze the current situation with obtaining a prescription. Find out
how we can improve the experience of insulin dependent people.Create an application interface for the main flow - from registration
to receiving an electronic prescription.

Timeline

4 days - 28 hours

Tools

Figma / FigJam / Zoom

Day 1. Kick-Off Meeting.

On the first day of our project, we interviewed a stakeholder to gain insight into the details of the project and to define our task for this sprint.
Before the meeting, we knew some general information about the project and were able to prepare the questions we needed to know. Our team has prepared questions and grouped them into categories:
  • General project information.
  • The project team (with whom we will communicate, who make decisions, who are interested parties in the creation of this product).
  • Our task for this sprint.Metrics for measuring product success.
  • The target audience for the product.
  • Сompetitors and alternative methods of achieving the goal
  • Limitations and available resources.
Who and how receives insulin prescribed for a child who has not reached the age of majority?
What is the current path for people to get a prescription?
How many people are working on the project? What are they responsible for in the project?
Does the target audience have any physical features that may affect to use of the application?

Day 2. User interview, CJM.

On this day, we interviewed two representatives of the application's target audience. We prepared the script according to the following structure: build report, warm up, research questions, follow up.
During the interview, we met two respondents whose experiences 
weren't entirely relevant to our research. They could transmit their test results directly to their doctors without visit the clinic. Both respondents said that using a separate app would not make it easier for them.
Following these interviews, we scheduled a meeting with stakeholder
to share our insights. The stakeholder assured us that these are individual cases that do not reflect the general state of the system. However,
these were the only respondents who were able to attend our interview.
In addition, we asked a doctor to join our interview to understand
the process from their point of view. Unfortunately, the doctor who joined
us did not have current experience working with insulin-dependent people, but he helped us better understand how the system works overall.
Tell us about your recent experience getting an insulin prescription and buying it
How often do you need to consult your family doctor or endocrinologist?
What do you do after receiving a prescription? Where are you going?

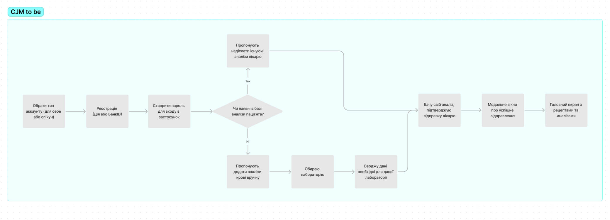
Customer journey map

From the available information, we were able to build a not very detailed map of the user journey. We supplemented it with our own hypotheses highlighted in a different color, and agreed to supplement the map later with the appearance of new information.

Day 3. Prototype

On the third day of the sprint, we built a task flow from the first opening 
of the application to receiving an electronic receipt. After that, began work on creating a prototype for further testing.

Day 4. User testing and final presentation.

We conducted a prototype test with 3 participants, including two peoples with diabetes and one doctor. The scenario for the prototype involved discovering an app that enables users to send their test results to their doctors and receive an electronic prescription for insulin. All participants successfully completed the task.
One of the participants had a question about registration. For register we proposed that users authenticate using the "Diia" or "BankID" apps. However, this participant did not have the Diia app on their smartphone and was unfamiliar with BankID. Currently, we are unsure if it's technically possible to register for the app using just a phone number. We included a proposal to explore existing registration possibilities in our final presentation for stakeholders.
Overall, all participants rated the interface as pretty user-friendly and intuitive, and completed the task quickly.

Results

At the end of our work, we prepared a presentation for a stakeholder, which we hope will facilitate the further development of the application.
Key slides of the presentation:

Other projects

noisiv / digital agency

2023

ukrainians.dach

2022

Contacts

Get in touch with me for any job opportunities or just to say hello 👋